POLÍTICA DE PROVEEDORES
Con el objetivo de establecer igualdad de condiciones técnicas y económicas aplicables a nuestros proveedores e incentivar la libre concurrencia a las contrataciones de bienes o servicios menores a 8 UIT, la EPS GRAU S.A. cuenta con una Política de Proveedores, la misma que pretende dar a conocer los compromisos de la conducta ética que deberán asumir sus proveedores o contratistas, así como respaldar el esfuerzo de la empresa por mejorar la calidad de vida de la población piurana a través de los servicios de saneamiento. Esta política está expresada en los siguientes términos:
- Ofrecer trato digno y respetuoso a sus empleados en el cumplimiento de las actividades de su operación, facilitándoles un entorno laboral seguro y saludable.
- Dirigir sus empresas con ética, manejando con integridad y transparencia los recursos que se le asignan o entregan en custodia.
- Cumplir los requisitos establecidos y las condiciones pactadas en los procesos de contratación, actuando con integridad, imparcialidad, honestidad y sinceridad, en concordancia coli las normas y regulaciones aplicables a su empresa.
- Evitar cualquier tipo de influencia indebida, soborno o comportamiento antiético que vaya en contra de los valores institucionales.
- Cumplir con las normas y procedimientos de la EPS GRAU S.A., comprometiéndose en la aplicación de principios y prácticas de desarrollo sustentable en sus operaciones, tomando eli cuenta la gestión ambiental, social y económica.
Los principios que rigen en los Procesos de Selección, con montos mayores a las 8 UIT, deberán ser consultadas en la Ley de Contrataciones del Estado y su reglamento.
PROCEDIMIENTO DE CONTRATACIONES
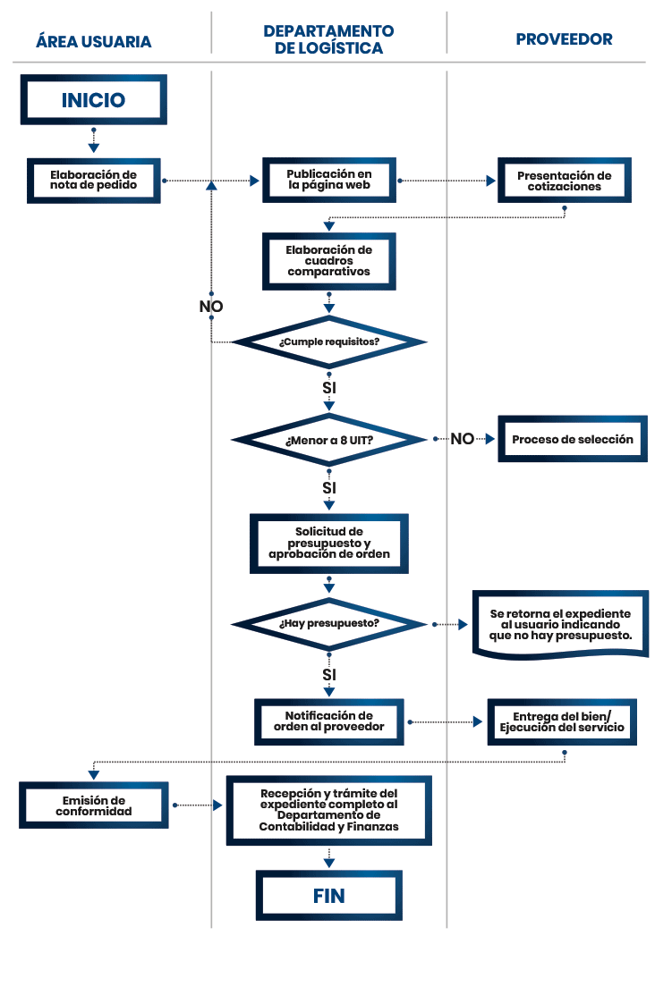
- El área usuaria genera una nota de pedido en función a las necesidades presentadas y la envía al Departamento de Logística.
- El Departamento de Logística realiza la indagación de mercado, publicando los requerimientos a través del Portal Web Institucional.
- Una vez visto el requerimiento publicado, el proveedor interesado presentará su cotización junto con la documentación descrita en el requerimiento, en formato digital al correo electrónico indicado o, en sobre cerrado a través de la Oficina de Trámite Documentario, indicando el correlativo y descripción de la contratación.
Dirección: Esquina Jr. La Arena – Jr./ Zelaya S/N Urbanización Santa Ana, Piura.
Horarios de atención: Lunes a Viernes de 8:30 am a 12:30 pm y desde 2:30 pm a 4:00 pm.
- El Departamento de Logística elabora y evalúa los cuadros comparativos de acuerdo con las cotizaciones recibidas para cada requerimiento.
- Luego de la evaluación, si ninguna propuesta cumple con los requisitos se vuelve a realizar la indagación de mercado y, si la contratación excede las 8 UIT, el requerimiento se deriva a un Proceso de Selección.
Si alguna de las propuestas cumple con los requisitos y si la contratación es por un monto menor a 8 UIT, el Departamento de Logística solicita a la Oficina de Planeamiento la habilitación presupuestal y aprobación de la orden de compra/servicio.
- De existir disponibilidad presupuestal, el Departamento de Logística notifica al proveedor ganador de la orden de compra/servicio. De requerirse, se le notificará mediante una carta para que se apersone a firmar el contrato respectivo.
- El proveedor ejecuta el servicio dentro de los plazos establecidos y al finalizar la prestación presentará el informe sustentatorio de sus actividades, comprobante de pago y demás documentación requerida en los Términos de Referencia.
- Para caso de bienes, deberá entregar junto con el bien, su comprobante de pago y guía de remisión en el Almacén Central de la EPS GRAU SA, sito en Avenida Don Bosco N°276, Piura.
- El área usuaria emitirá conformidad por la recepción del bien o prestación del servicio.
- El departamento de Logística tramitará los comprobantes de pago y demás documentación que sea parte del expediente de contratación al Departamento de Contabilidad y Finanzas para continuar el trámite correspondiente.
LAS CONTRATACIONES ENMARCADAS DENTRO DE LA LEY DE CONTRATACIONES DEL ESTADO, DEBERÁN CEÑIRSE A LOS PROCEDIMIENTOS ESTABLECIDOS EN LA MISMA.
FLUJOGRAMA DEL PROCEDIMIENTO